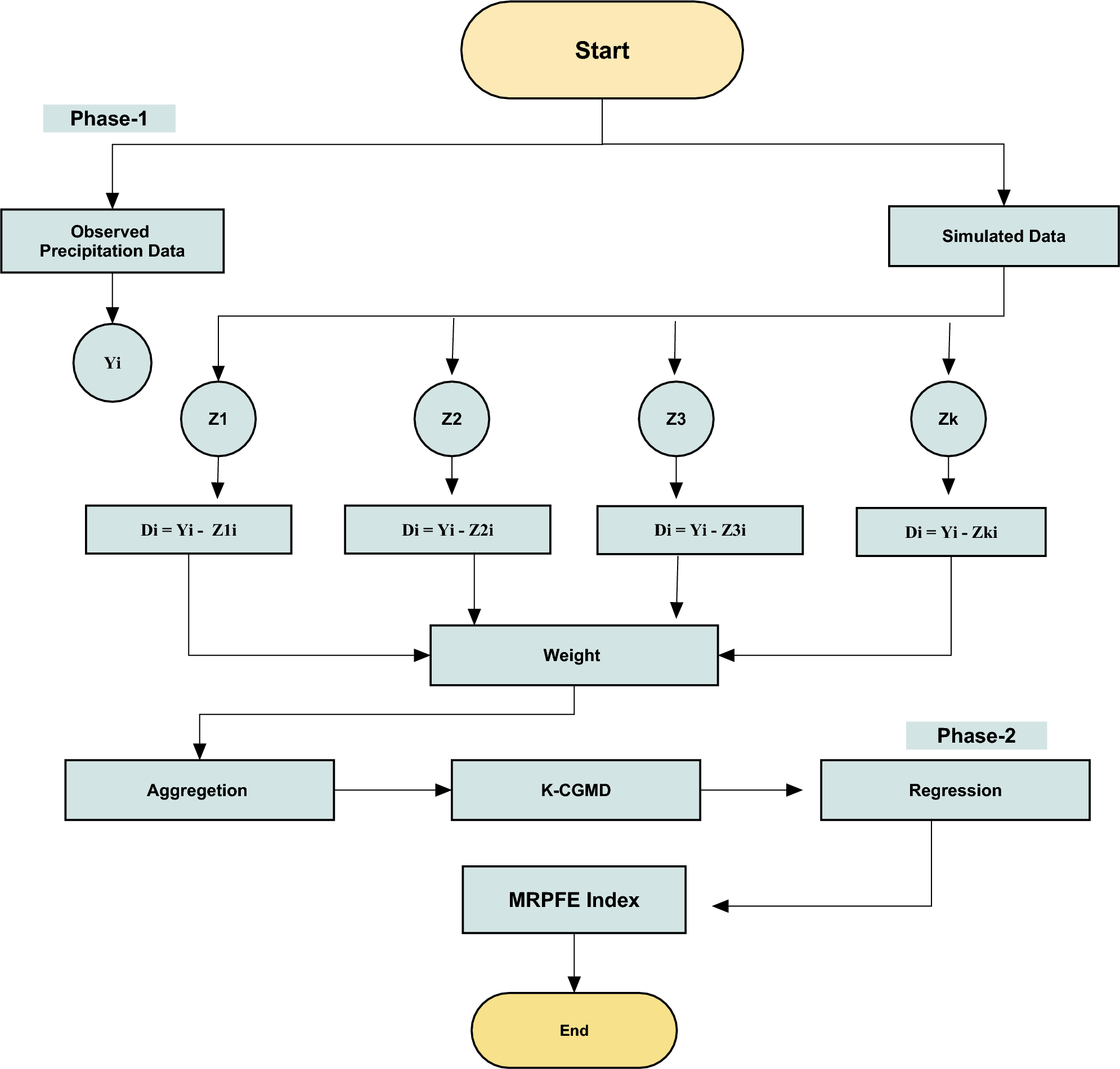
Development of maximum relevant prior feature ensemble (MRPFE) index to characterize future drought using global climate models

Nature Portfolio 1 year ago

Scientific Reports - Development of maximum relevant prior feature ensemble (MRPFE) index to characterize future drought using global climate models
→ View Full Article

layersDaily Sustainability Digest

Published about 5 hours ago

The UK’s sustainable construction agenda is intensifying, driven by a string of projects and policy shifts that reflect both innovation and regulatory alignment. Wolverhampton’s Green Innovation Corridor is a striking example of sustainable urban development, bringing new life to redundant industrial land through green construction initiatives. By combining heritage preservation with eco‑design for buildings and investment in low carbon construction materials, the scheme underlines how whole life carbon thinking is shaping regeneration efforts. Such schemes also demonstrate the importance of end‑of‑life reuse in construction, ensuring that future phases minimise the embodied carbon in materials and support a circular economy in construction.

Grid infrastructure stands as one of the industry’s most significant enablers. NESO’s updated energy roadmap promises to accelerate connections for energy‑efficient buildings, enabling net zero carbon buildings to meet the UK’s ambitious 2030 transition targets. Faster grid access not only ensures that renewable building materials and low carbon design strategies are fully effective but also has direct implications for whole life carbon assessment. With developers better able to forecast building lifecycle performance, sustainable building practices can integrate lifecycle assessment and life cycle cost considerations earlier in the planning process, marking a decisive shift towards resource efficiency in construction.

In the capital, luxury developments such as The Broadway are quietly being tested as platforms for sustainable building design. Though marketed as high‑end mixed‑use properties, behind the façades lie opportunities to adopt green building materials, environmental product declarations (EPDs), and sustainable material specification. These developments, while not purely eco‑friendly construction, offer valuable lessons in balancing commercial ambition with sustainable architecture, environmental sustainability in construction, and net zero whole life carbon strategies. They may also become early adopters of emerging frameworks such as BREEAM v7, deepening understanding of how sustainable building practices adapt at scale.

Research into floating wetlands illustrates how green infrastructure can extend beyond buildings themselves. Constructed wetlands, now recognised for their potential to filter pollutants while enhancing biodiversity, provide a natural blueprint for low‑impact construction integrated with water management. When embedded into sustainable urban development, they reduce the environmental impact of construction while supporting circular construction strategies. In dense urban contexts where land use is constrained, such blue‑green systems exemplify life cycle thinking in construction, reducing the carbon footprint of construction and showing how sustainable design can be multifunctional, resilient, and restorative.

Supply chains remain another frontier for decarbonising the built environment. The Chancery Lane Project’s new contractual clauses on deforestation‑free sourcing reinforce the industry’s role in carbon footprint reduction through low embodied carbon materials. By aligning procurement with the EU Deforestation Regulation, developers can secure renewable building materials with confidence while advancing towards carbon neutral construction. This signals a pragmatic yet powerful step, where incremental policy tools directly influence embodied carbon outcomes and steer the market towards eco‑friendly construction norms that prioritise the environmental impact of construction and strengthen building lifecycle performance.

The convergence of planning, regeneration, green infrastructure, and supply chain reform signals a practical shift in the industry’s foundations. Sustainable building design is no longer confined to aspirational net zero carbon rhetoric but is embedded through whole life carbon assessment, circular economy in construction measures, and detailed lifecycle assessment processes. From Wolverhampton’s brownfield reinvention to London’s high‑end pilots and nature‑based water systems, the UK is beginning to illustrate how sustainable construction evolves from a concept into tangible change, proving that environmental sustainability in construction rests on detail, integration, and continuous refinement.

Show More

camera_altFeatured Instagram Posts:

Get your opinion heard:

Whole Life Carbon is a platform for the entire construction industry—both in the UK and internationally. We track the latest publications, debates, and events related to whole life guidance and sustainability. If you have any enquiries or opinions to share, please do get in touch.